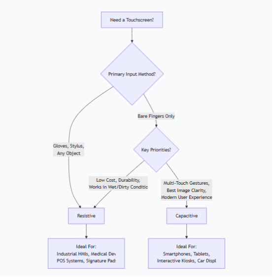
What is the difference between embedded installation and wall mounted installati
The core difference between embedded installation and flat installation (usually referring to wall mounted) of industrial LCD screens is that the former embeds the screen into a panel or cabinet, integrating it with the environment; The latter fixes the s
