C403, No. 8 Xiyuan 9th Road, Xihu District, Hangzhou City, Zhejiang Province market@idtdisplay.com
Call Us :+86-18969088997
is the main agent of AUO, INNOLUX(CHIMEI) , KYOCERA, , Tianma, touch LCD screen and other small and medium-sized industrial LCD screen, LCD driver board and customized LVDS backlight signal line. Long term sales of small and medium-sized industrial LCD screen, display accessories and display program development.
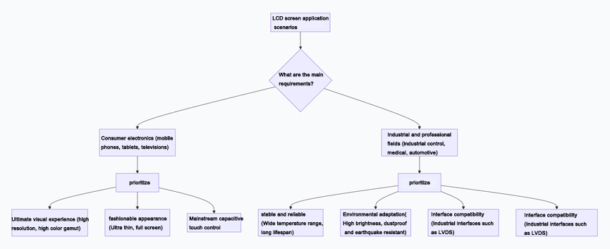
Our products are sold widely at home and board, widely used in various industries: medical display, military display, intelligent transportation, payment system, digital signage, passenger information system, vehicle display, outdoor display, etc.
AUO (AU Optronics)
Focus: 4.3~55’’,High quality, broad applications, technological innovation.
o Leading global LCD panel suppliers in China producing industrial-grade,and rugged displays.
o offering high color accuracy, wide viewing angles, and high brightness.
INNOLUX (Chimei Innolux)
Focus: 3.5~21.5’’TFT LCD
o One of Chinese largest LCD manufacturers, wide range of panel sizes.
o high color gamut, low power consumption, and wide viewing angle
o providing industrial displays, particularly for medical applications and industrial solutions.
KYOCERA(Japanese LCD screen)
Focus: Industrial applications, durability, customized solutions.
o Kyocera LCD displays have the advantages of wide temperature range, high brightness, long backlight life.
o designed for durability and reliability, ideal for use in harsh environments.
TIANMA(Chinese LCD displays brand)
Focus: Tianma Microelectronics is a Chinese LCD screen brand with price advantages.
o providing low power consumption and compact-sized panels, making them ideal for portable devices like POS terminals and handheld equipment.
BOE(Chinese LCD screen brand)
o Focus: 8.4 inches, 10.4 inches, ~ 32 inches industrial display screens.
o BOE TFT LCD has a significant price advantage and high cost-effectiveness
o Leading Chinese LCD panel manufacturer rapidly expanding its global market share.
IVO (Chinese LCD display brand)
Focus: Industrial, automotive, and consumer product applications.
Product features: 3.5-15 inch industrial screen with high cost-effectiveness, Widely used in industries such as healthcare, industrial control, and consumer electronics.
• Types: CTP/ RTP/OGS / SITO.
• Quality: IP65 , high transparency, custom cover glass.
• Surface Coatings: AG , AF , AR.
• EMI Protection: Reducing electromagnetic interference.
• Bonding Methods: OCA, OCR.
Industrial monitors are rugged displays built for harsh environments, featuring resistance to heat, vibration, and water, commonly used in manufacturing and mining.
Read More
Industrial Panel PCs combine a robust touch screen with computing power, designed for harsh environments and industrial automation.
Read More
LCD driver board VGA loop out LCD driver board, AV loop out LCD control board, AV/VGA flip back mirror LCD control board, car advertising machine board, high-definition decoding playback, Dingke LCD driver board, LeHua LCD driver board, LCD LCD AD board, HDMI LCD display board, LCD advertising machine decoding board, AV/VGA/HDMI/DVI to LVDS board.
Read More
We are a touch screen R&D and production factory, andcan provide customized one-stop industrial touch screensolutions.
Adhere to only make AUO, INNOLUX CHIMEI, Tianma, KYOCERA, BOE, IVO original factory, original package new a-gauge LCD screen!
1. Make customers feel at ease and satisfied
2. Teamwork and respect for everyone.
3. Adhere to integrity, integrity, and do what you say;
4. The pursuit of excellence, dedication, perseverance, excellence
5. Be brave in innovation, meet changes and be optimistic
Our products used inmany industries such as Military & Fire,Industrial &Manufacturing,Medical,Cranes & Heavy Equipment,Transportation ,Oil & Gas and so on.